杭州赫菲安全科技有限公司欢迎您!
 
Javascript DHTML Drop Down Menu Powered by dhtml-menu-builder.com
 
火灾报警系统及子系统
   NFS2-3030火灾报警系统
   NFS2-3030C火灾报警产品
   FCI-2000火灾报警系统
   RP-1002PLUS气体灭火系统
   NES-128消防广播系统
   HTEL-HPF光纤消防电话系统
   HTCC-1总线型消防电话系统
   SSDH-J630电气火灾监控系统
   XSS-JKZJ6501防火门系统
   XSS-F消防设备电源监控系统
   可燃气体报警
   E98-PLUS智能火灾报警
   火焰探测器
   N-6000火灾报警系统
   N-6000P自动火灾报警系统
   FlexES系列火灾报警系统
   霍尼韦尔指南针系列
   NFS3-3030火灾报警系统
   NFS3-3030S火灾报警系统
安防监控门禁系统
   门禁控制系统
     Honey black系列
   Pro-Watch集成安防管理系统
   WIN-PAK门禁解决方案
   视频监控系统
     S50SVR系列设备
     高清网络摄像机
     配件设备产品
     网络视频编解码器
     网络视频录像机
   HUS数字安防系列
     镜头
     HD-SDI 系列
     HUS XPRO数字安防集成
     HUS XTRE 数字安防集成
     大屏显示解决方案
     防护罩系列
     视频编解码器系列
     数字视频监控
     数字硬盘录像机
     云台系列
公共广播系统
   霍尼韦尔丽威系列
   INTEVIO领悦系列
   EMPERTECH系列
   X-618数字广播
 
联系我们
当前位置:网站首页 > 产品展示
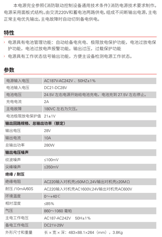
HNG5110A 消防电源  
 
   产 品 说 明
点击数:503  录入时间:2024-6-7 【打印此页】 【关闭
 

  条款条约留言反馈人才招聘产品地图

Copyright 2025 All Right Reserved 版权所有:杭州赫菲安全科技有限公司
电话:0571-85237671
浙ICP备2025174985号